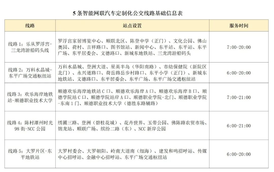
根据《佛山市公交行业智能网联汽车示范应用场景创新试点工作方案》的工作部署,为积极响应顺德区智能网联汽车产业发展部署,进一步提升区域公共交通出行的智能化、便捷化水平,更好满足市民多样化出行需求,现计划在顺德区内试行开通5条智能网联汽车定制化公交线路。现向广大市民征集意见,具体线路信息如下:

1
线路调整明细表

(点击图片放大查看)

2
相关线路走向调整图
乐从罗浮宫—三龙湾游船码头线路走向图

(点击放大查看)

(点击放大查看)

(点击放大查看)
陈村潭州时光98街—NCC公园线路走向图

(点击放大查看)
大罗片区-东平地铁站线路走向图

(点击放大查看)

3
搭乘指引
市民可通过“萝卜快跑”APP或者小程序进入页面,点击页面的“萝卜快线”进入萝卜快线页面,按照需求找到需要的路线,点击“去乘车”进入站点图,选择并确认上车站点及下车站点,最后点击“立即呼叫”即可享受出行服务。

市民对此次优化方案有任何意见和建议,2026年4月13日起至4月20日前均可以通过留言、电子邮件、书面信件、来电等形式向佛山市公共交通管理有限公司顺德分公司进行反馈,感谢您对佛山公交事业的支持!
反馈留言:请将您的意见跟建议直接反馈到本文案后面留言处。
电子邮箱:tcshunde@163.com;
书面信件地址:顺德区大良街道新滘社区成业路2号交通综合楼,TC公交收 邮编:528300,信封封面请注明“公交线网优化方案反馈意见”。
编辑:邹建华