为做好龙江镇2026年公办幼儿园招生工作,根据《顺德区教育局关于做好2026年幼儿园招生工作的通知》文件精神,结合龙江镇实际情况,制定本招生方案。


一、招生原则
坚持免试入园、公平公正、分批录取的招生原则。

二、招生计划


三、报读条件
(一)年龄要求
小班:2022年9月1日至2023年8月31日(含)出生。
中班:2021年9月1日至2022年8月31日(含)出生。
(二)健康要求
身心健康并能适应集体生活。

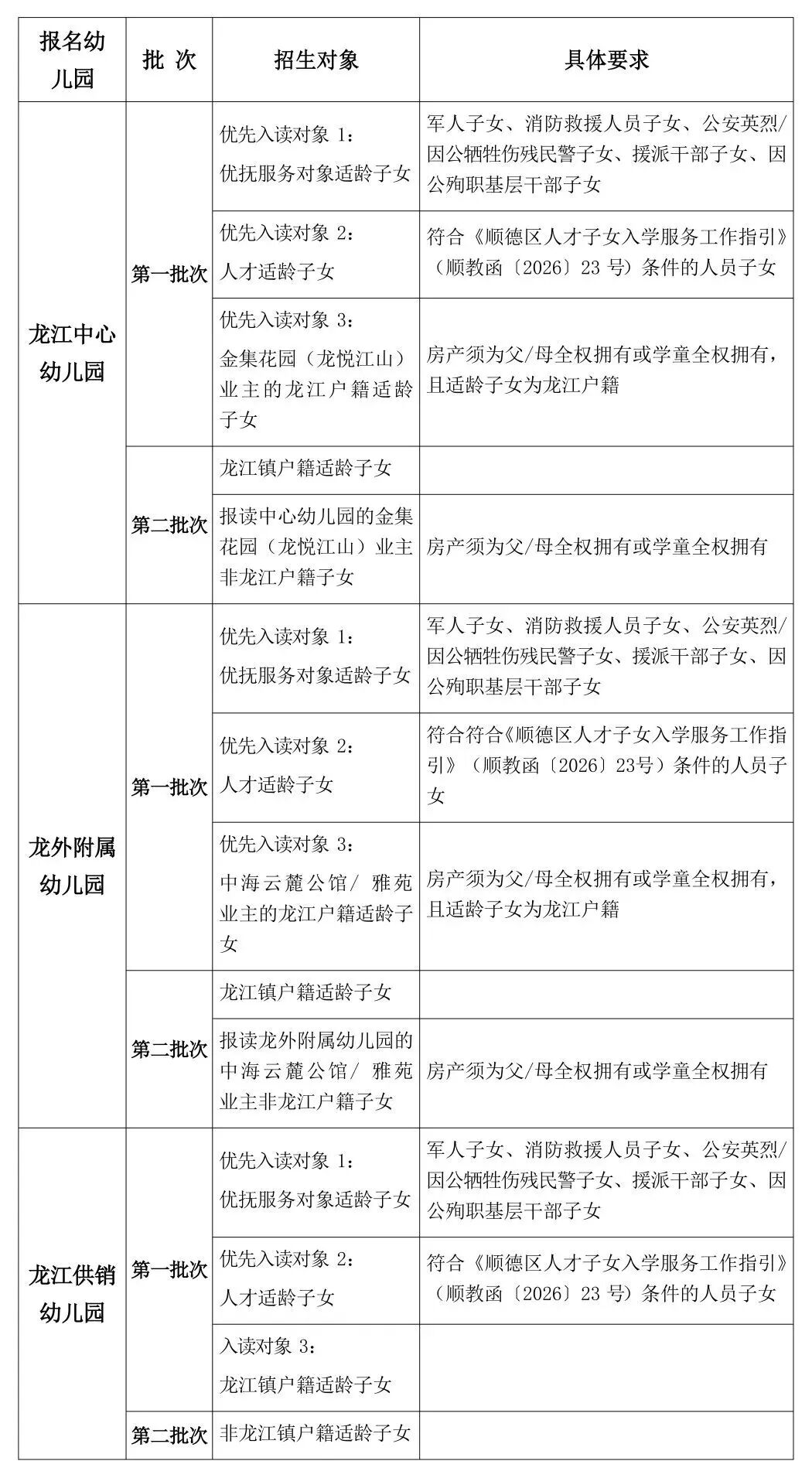
四、招生对象

中班插班生只接受在龙江镇非公办性质幼儿园就读有龙江镇户籍的适龄幼儿报名。

五、报名办法
(一)报名时间
1.第一批次:2026年4月20日-24日。
2.第二批次:2026年5月6日-10日。
说明:若某幼儿园第一批次招生对象报名数超过招生计划数的,则不启动该园第二批次招生。
(二)报名流程
1. 预约现场报名时间。扫码(见附件4)预约拟报读公办幼儿园的现场报名时间。
2. 现场报名。家长按预约的报名时间携带适龄儿童和报名资料到选择报读的公办幼儿园报名,每位适龄儿童最多两名家长陪同。
(三)报名资料
报名时需提前填写好新生报名登记表,准备好所属批次的证明材料,要求携带各类证件的原件及复印件,并按照图片要求提前准备好复印资料。
1. 龙江镇公办幼儿园2026年秋季新生报名登记表(见附件1)
2. 子女及家长资料(格式要求详见附件5)
(1)子女资料:户口簿(原件及复印件);子女出生证(原件及复印件)
(2)父母资料:双方户口簿和身份证的原件及复印件
3.政策优抚对象佐证资料(需提供以下任意一项资料)
(1)现役军人、消防救援等工作证明资料
(2)顺德区人才佐证资料
(3)幼儿园配套小区的房地产证(或购房合同)原件及复印件。

六、录取办法
按批次顺序录取。每批次资格审核通过的幼儿报名人数少于幼儿园招生计划人数时,予以直接录取;当审核通过的幼儿报名人数多于幼儿园招生计划人数时,采取电脑派位方式录取。供销幼儿园第一批录取后,若有剩余学位第二批可招收非龙江户籍健康适龄幼儿。
中班插班生,当审核通过的幼儿报名人数少于幼儿园招生计划人数时,予以直接录取;当审核通过的幼儿报名人数多于幼儿园招生计划人数时,采取电脑派位方式录取。
幼儿入园前,应当按照卫生健康部门制定的卫生保健制度进行健康检查,合格者方可入园。

七、相关工作流程
(一)公示报名资料:5月19日前由各幼儿园公布符合资格条件的报名人数及名单。如家长有疑问,请于5 月22日17:00 时前向所报读的幼儿园反馈,幼儿园于当天汇总意见并反馈到龙江镇宣传文体旅游和教育办公室。
(二)公布结果:由各幼儿园公布录取结果并通知家长。
(三)新生注册:2026年6月8日前,家长携带幼儿到幼儿园办理新生注册手续(具体时间另行通知)。如不按时注册视为自动放弃学位,各公办幼儿园不再保留其学位。

八、收费标准
保教费按上级相关部门最新核定的收费标准,服务性收费(伙食费、托管费)、代收费(生活用品费、外出活动费、体检费)据实收取。

九、有关说明
(一)对出具假证件或假证明材料的适龄儿童父母或有关单位,经查实举证,取消报读资格且追究其相关责任。
(二)双胞胎或多胞胎只用一个孩子的名字参加电脑派位,其结果视为双胞胎或多胞胎的共同电脑派位结果。
(三)符合招生年龄的幼儿园教职工子女可安排入读其所在工作的幼儿园。
(四)已就读公办幼儿园的幼儿不再接受报名。
(五)本方案由龙江镇宣传文体旅游和教育办公室负责解释。

附件:
01
附件1:

龙江镇公办幼儿园2026年秋季新生报名登记表

扫码下载表格
02
附件2:招生咨询电话

龙江镇宣传文体旅游和教育办公室:
0757-28088365,23363406
龙江中心幼儿园:0757-29292741
龙江龙外附属幼儿园 :0757-23880232
龙江供销幼儿园: 0757-23368081
03
附件3:相关微信公众号二维码


04
附件4:线上预约二维码



第一批 第二批
(第一批:2026年4月20日8:00开通预约功能,4月24日17:00时关闭)
(第二批:2026年5月6日8:00开通预约功能,5月10日17:00关闭)
05
附件5:报读资料复印件格式要求


编辑:邹建华
来源:龙江镇宣教办






