

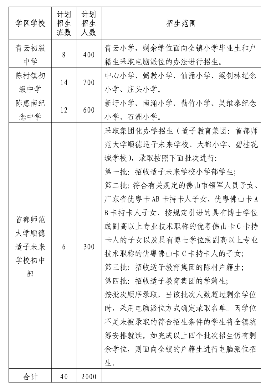
具有陈村镇户籍或学籍的2026年应届小学毕业生、上级规定的优教服务对象适龄子女、符合政策生条件的适龄子女、高新技术企业工作人员适龄子女。



1.网上报名时间:2026年4月13日9:00—4月17日17:00。
2.报名网址:https://jz.zs.sdedu.net/sdjz/zssapp
3.注意事项:4月17日后报名信息不得更改。逾期不报名,视为放弃报名,本次招生不再安排学位。


陈村镇学籍应届毕业生
1.由毕业生所在学校组织学生办理报名手续。
2.申请学区变更:陈村镇户籍生原则上在学籍所在的学区入学。陈惠南纪念中学、陈村镇初级中学、首都师范大学顺德适子未来学校初中部如有剩余学位,可接受学区变更申请。申请条件为:学生的户籍在申请变更的学区范围内,并且监护人在该学区拥有住宅产权。学生向所在小学申请并填写《2026年陈村镇学区变更申请表》,并提供出生证、住宅类房屋的产权证书(包含不动产权证、房地产权证、房屋所有权证)、户口簿原件和复印件,学校审核并盖章后统筹安排。逾期视为自动放弃变更权利。
备注:房产属(外)祖父(母)的,如果学生与父(母)及(外)祖父(母)为同一户籍,视为房产条件符合学区范围条件。

现场报名人员
符合有关规定的佛山市领军人员子女、广东省优粤卡AB卡持卡人子女、优粤佛山卡AB卡持卡人子女、按规定引进的具有博士学位或副高以上专业技术职称的优粤佛山卡C卡持卡人的子女以及具有博士学位或副高以上专业技术职称的优粤佛山卡C卡持卡人的子女采用现场报名形式。
1.报名时间:4月16日9:00-11:30,14:30-16:30。
2.报名地点:陈村镇人民政府二楼陈村镇教育教学研究中心。
3.报名资料:报名时申请人需提交以下申请材料原件和复印件,并按以下顺序整理:
(1)申请人及其子女身份证件、户口簿复印件(首页及儿童、父母所在页);
(2)申请人与子女关系证明(出生证)复印件;
(3)非顺德户籍申请人在顺德居住证复印件;
(4)申请人资格证书、公示文件或其它证明文件;
(5)申请人的社保证明。
提交的申请材料经复核无误后由陈村镇宣传文体旅游和教育办公室统筹安排学位。

镇外学籍学生
1.具有陈村镇户籍的学生。
(1)报名办法:家长登录顺德区义务教育阶段中小学招生系统(网址:https://jz.zs.sdedu.net/sdjz/zssapp)进行网上报名,并根据系统提示对应填写身份证、户籍、居住等信息并上传证件佐证材料:
①户口簿(户口簿户主页、学生姓名页原件及复印件,每页一张复印件(集体户的在户主页复印件加盖村居公章);
②就读学校盖章的全国学籍系统的学籍信息表(标明学校代码);
③儿童出生医学证明。
以上证件佐证图片要求为彩色原图,一页一图,上传资料不可以用PDF格式,均需拍照或扫描上传。
(2)4月19日(周日)8:00-11:00、14:30-16:30进行现场资料审核,家长到户籍所属学区初中学校提交证明材料原件和复印件,进行现场校验,申请人按以下顺序整理证明材料:
①《陈村镇2026年秋季初中一年级学位申请表》(网上报名系统下载,户籍适龄儿童的监护人亲笔签名);
②户口簿(户口簿户主页、学生姓名页原件及复印件,每页一张复印件(集体户的在户主页复印件加盖村居公章);
③就读学校盖章的全国学籍系统的学籍信息表(请标明学校代码);
④儿童出生医学证明。
(3)如需同时报名参加青云初级中学的电脑派位,请在4月19日(周日)现场资料审核当天现场填写报名相关资料。
2.符合陈村镇政策生条件的学生
(1)报名办法:家长登录顺德区义务教育阶段中小学招生系统(网址:https://jz.zs.sdedu.net/sdjz/zssapp)进行网上报名,并根据系统提示对应填写身份证、户籍、居住等信息并上传证件佐证材料:
①就读学校盖章的全国学籍系统的学籍信息表(标明学校代码);
②儿童出生医学证明;
③附件3所列的对应政策生类型的证明材料(政策生申请材料)。
以上证件佐证图片要求为彩色原图,一页一图,上传资料不可以用PDF格式,均需拍照或扫描上传。
(2)4月19日(周日)8:00-11:00、14:30-16:30进行现场资料审核,家长到所报读初中学校提交证明材料原件和复印件,进行现场校验,申请人按以下顺序整理证明材料:
①《陈村镇2026年秋季初中一年级学位申请表》(网上报名系统下载,户籍适龄儿童的监护人亲笔签名);
②就读学校盖章的全国学籍系统的学籍信息表(标明学校代码);
③儿童出生医学证明;
④附件3所列的对应政策生类型的证明材料(政策生申请材料)。
3.高新技术企业工作人员子女将由相关部门提供审核名单,由陈村镇宣传文体旅游和教育办公室根据当年申请情况和学位情况确定是否进行调剂处理,按照招录时间统筹安排学位。
请家长密切关注“陈村教育信息网”,同时应关注学校公众号,根据学校发布的指引进行注册确认学位。招生咨询电话0757-23830370,投诉电话0757-23839013。



(一)青云初级中学和首都师范大学顺德适子未来学校完成相应的户籍生和学籍生招生后,有剩余学位则面向全镇采用电脑派位方式招生,派位软件使用区教育局授权电脑随机派位系统。在电脑随机派位系统中,根据“随机派位号码”从小号到大号的原则,依次进行录取,额满为止。
(二)根据《佛山市教育局关于完善幼儿园及义务教育学校招生转学“长幼随学”服务机制的通知》(佛山教基〔2023〕11号),申请入读按地段划分或对口直升的公办学校,按照户籍生、政策生的先后录取顺序,同等条件下优先安排弟弟妹妹入读哥哥姐姐所在学校(哥哥姐姐目前在陈村公办初中非毕业年级就读)。
(三)上级部门如有文件规定享受户籍人口入学待遇的按有关规定执行。
(四)对出具假证件、假证明的,经查实,取消该毕业生的入读资格,并由当事人及单位承担相应的责任。
(五)错过报名时间的户籍生须于8月19日—20日8:30-11:00,14:30-16:00到陈村镇吴维泰纪念小学提交申请资料,有学位情况下统筹安排。
(六)凡报名即视为全部认可本招生方案。
(七)本方案未尽事宜由陈村镇宣传文体旅游和教育办公室负责解释。


来源:陈村镇宣传文体旅游和教育办公室





