
根据《广东省教育厅关于进一步规范普通中小学招生入学工作的指导意见》(粤教基〔2020〕3号)、《佛山市人民政府办公室关于印发佛山市非户籍适龄儿童少年入读公办义务教育学校实施办法的通知》(佛府办〔2024〕6号)、《佛山市教育局关于做好2026年义务教育学校招生入学工作的通知》(佛山教基〔2026〕2号)、《佛山市教育局关于完善幼儿园及义务教育学校招生转学“长幼随学”服务机制的通知》(佛山教基〔2023〕11号)、《佛山市顺德区科学技术局 佛山市顺德区教育局关于受理 2026年高新技术企业工作人员子女入学的通知》(顺科发〔2026〕2号)、《顺德区教育局关于做好2026年义务教育学校招生入学工作的通知》(顺教〔2026〕17号)等文件的精神,结合我街道实际情况,特制定本招生方案。

一、招生原则

公办初中户籍生招生遵循“属地管理、免试就近入学”的原则,根据初中招生计划以及小学毕业生户籍分布情况,划定各校招生学区范围。对符合入读条件的非大良户籍生根据学位情况统筹安排入学。

二、招生对象

接受完规定年限小学教育并在全国学籍系统已作毕业处理的应届小学毕业生。

三、招生计划



四、户籍生学区划分办法


学区划分自公布之日起执行,仅限当年有效。学区划分会因规划布局、新建学校、招生容量等因素进行调整,请勿将学区作为购房或迁户的依据。

五、招生日程安排



六、报名办法

(一)登录顺德区教育局公办初中报名系统网址:https://jz.zs.sdedu.net/sdjz/zssapp,或扫描以下二维码。

在大良街道所属小学就读的应届毕业生,由毕业生所在学校组织学生办理报名手续。户籍生出具户口簿原件及复印件,政策生按照附件1所列的证明材料,在大良街道学校毕业但不符合政策生条件的非户籍生出具户口簿原件及复印件。
(二)在大良街道外小学就读的应届毕业生,需在4月13日9:00至4月17日17:00线上完成提交报名资料,报名的有关指引详见《在大良街道外小学就读的应届毕业生报读大良街道公办初中的操作指引》(另行发布)。报名时,申请人提交的资料必须真实有效,入学注册时,各校将组织重新核对报名资料原件,对伪造或提供虚假证明材料的,一经发现,取消入学资格,涉嫌违法犯罪的,依法追究相关法律责任。线上提交报名资料时,须对应以下不同类别出具相关证明材料。
1.有大良街道户籍的学生:①毕业学校盖章的全国学籍系统上的学籍档案证明;②学生及父母的户口簿(含户口本首页);
2.符合大良街道政策生条件的学生:①毕业学校盖章的全国学籍系统上的学籍档案证明;②附件1所列的证明材料。
申请人所提交的资料由大良街道宣传文体旅游和教育办公室进行审核,审核结果于5月20日前在大良教育网(http://dl.sdedu.net/)和“大良教育”微信公众号公布。
(三)申请“长幼随学”的新生,须提供以下证明兄弟姐妹关系的材料:①新生的出生证;②新生哥哥或姐姐的出生证;③户口本;④新生哥哥或姐姐的学籍档案证明。
(四)未能在规定时间报名的政策生,不再安排补报名。

七、录取办法

(一)大良公办初中招生原则上按以下批次执行:
1.凤城实验学校小学部毕业生根据个人申请可以对口直升初中部,顺峰教育集团顺峰小学毕业生根据个人申请可以对口直升顺峰中学,大良外国语学校(原凤翔小学)小学部毕业生根据个人申请可以对口直升初中部。
2.第一批次录取大良街道户籍小学毕业生,户籍生批次类别如下:
第一批:
第1类:适龄儿童户籍地址和房产地址一致,适龄儿童与父(母)同属该户籍。该房产属适龄儿童父(母)全权拥有。
第2类:适龄儿童户籍地址和房产地址一致,适龄儿童与父(母)同属该户籍,且儿童的(外)祖父母或适龄儿童父(母)为户主。该房产属适龄儿童祖父(母)或外祖父(母)全权拥有,或者全部产权为适龄儿童(外)祖父母与适龄儿童父(母)共同共有。
第二批:
第1类:适龄儿童户籍地址和房产地址一致,适龄儿童与父(母)同属该户籍。该房屋全部产权不属适龄儿童(外)祖父母或适龄儿童父(母)全权拥有。
第2类:除上述情况外的户籍生,如集体户、挂户等。
按照第一批、第二批的先后顺序进行招生,录取时按照第1类、第2类的先后顺序进行,其所属学区学校学位不足时,同一批次、同一类别的按入户学区时间先后顺序安排入读。符合招生年龄的在编在职教师子女、合同制教师子女,且其子女拥有大良户籍,可申请入读该教师所任职的学校;未能解决的户籍生由大良街道宣传文体旅游和教育办公室视其居住地周边学校剩余学位情况和入户学区时间先后顺序统筹安排到其他学校入读。
3.第二批次为符合政策生条件(含上级规定的优教服务对象适龄子女和高新技术企业员工子女);第三批次为在大良街道学校毕业但不符合政策生条件的新市民适龄子女(下文称“大良学籍生”);根据各公办初中剩余学位情况,统筹安排第二批次、第三批次学生入读各公办初中,位满则止。
(二)上级部门如有文件规定享受户籍人口入学待遇的按有关规定执行。
(三)根据《佛山市教育局关于完善幼儿园及义务教育学校招生转学“长幼随学”服务机制的通知》(佛山教基〔2023〕11号),申请入读按地段划分或对口直升的公办学校,按照户籍生、政策生、大良学籍生的录取顺序,同一批次下优先安排弟弟妹妹入读哥哥姐姐所在学校(哥哥姐姐2026年秋季在大良公办初中八、九年级就读)。
(四)已在民办学校或区属学校报名注册的,视为自动放弃大良街道宣传文体旅游和教育办公室安排的公办初中学位。政策生和大良学籍生未按时到录取学校注册的,视为放弃大良公办初中学位,不再重新安排学校。大良户籍学生放弃大良公办初中学位后,如需要回到大良公办初中就读,由大良街道宣传文体旅游和教育办公室统筹安排学位。报名结束后才办理入户大良手续的小学毕业生,8月26-28日到大良街道办事处主楼807室补报名,由大良街道宣传文体旅游和教育办公室统筹安排学位。
(五)属于佛山市城市轨道交通三号线项目新松站、东乐路站范围被征收房屋的户籍产权人和公租房租赁人(以固化名单为准),有适龄儿童需保留原户籍地有关入学(包括幼儿园、小学、中学)资格的,将根据原来属于对口入学或统筹安排入学的资格予以保留,报名时凭提交补偿协议、户籍资料及大良街道土地发展中心出具的证明(该证明可以到大良街道办事处西座403室即土地发展中心出具)。大良土地发展中心将符合资格的住户统一登记,送大良街道宣传文体旅游和教育办公室备案。
(六)大良街道所属小学就读的应届毕业生到毕业学校领取录取通知书,在大良街道外小学就读的应届毕业生到录取学校领取录取通知书。

八、附则

(一)本方案自发文之日起实施,仅限当年有效。此前的规定,如果与本方案相抵触或不一致的,以本方案为准。本方案与上级文件精神有冲突的,以上级文件为准。
(二)凡报名即视为全部认可本招生方案。
附件:
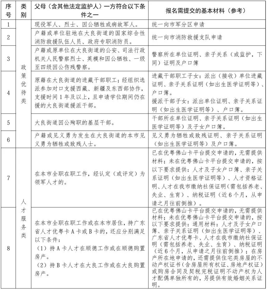
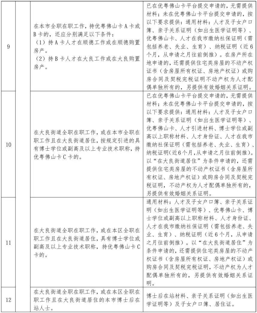
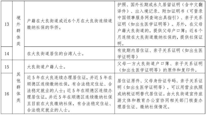
1.2026年大良街道政策生申请入读公办初中条件及证明材料一览表
2.大良街道公办初中及相关部门咨询电话

附件1
2026年大良街道政策生申请入读公办初中条件及证明材料一览表



说明:第16类政策生条件的近五年具体年限计算时间如下:
1.社保年限计算时间:2021年5月至2026年4月,连续缴纳60个月。
2.居住证年限计算时间:2021年5月1日至2026年4月30日,连续有效签注60个月。
3.纳税年限计算时间:2021年5月至2026年4月,连续缴纳60个月。未达个税起征点的申报可计算年限。补缴税款不计算年限。
4.营业执照年限计算时间:2021年5月1日(含)前已经登记在册,且2021年5月1日至2026年4月30日期间,连续有效60个月。

附件2
大良街道公办初中及相关部门咨询电话
凤城实验学校初中部:22618250、22618290、22612979
梁开初级中学:22630059、22630192、22630118
顺峰初级中学:22833985、22833813、22833810
成美初级中学:29993031、29993033、29993032、29993029
大良外国语学校:66601924、66601923、66601925
大良街道宣传文体旅游和教育办公室:29938289、29938275、29938274
市公安局顺德分局大良派出所:22662789
大良街道公共服务办公室:29938419
区社会保险基金管理局大良办事处:0757-12345
大良街道综合治理办公室:29938189
大良街道经济发展办公室:29938242、29938240
大良街道卫生健康办公室:29938073
大良土发中心:29938609
监督举报热线:12388

来源:大良街道宣传文体旅游和教育办公室
