“美丽佛山 一路向前” 2026佛山50公里徒步
3月21日,本周六,出发!
公交、地铁、城际
2条活动辅助公交专线
7条临时接驳专线
50公里徒步出行指南,一篇看完
建议先收藏,再转发!

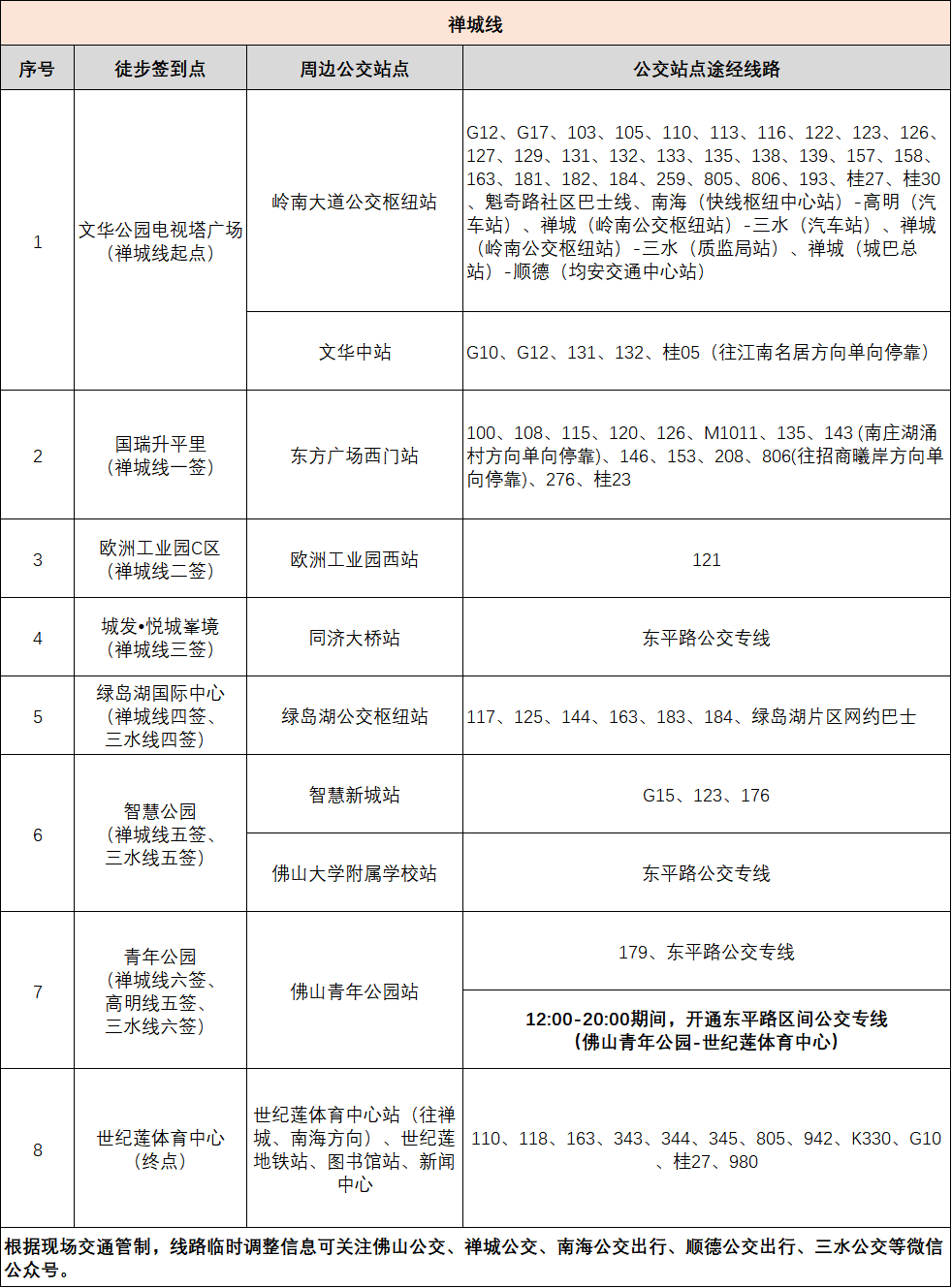
徒步终点——世纪莲体育中心
公交站、地铁口怎么走?上图!
请留意“亮眼黄”的指示牌、佛山公交的“小红人”
(点击放大查看)
↓ ↓ ↓ ↓ ↓ ↓ ↓

【重点提示】
今年,高明、三水活动专线上客点有变化!
高明、三水辅助公交活动专线
上车点移至——
世纪莲体育中心西门
中欧中心不再上客!

3月21日当日,适当加密途经各区起点的公交线路班次;
根据各签到点开放时间,加密签到点周边公交线路班次;
加密活动终点站世纪莲体育中心附近的公交线路班次密度,包括:110、118、163、343、345、805、942、G10、桂27、980等10条公交线路。


(点击放大查看)

(点击放大查看)

(点击放大查看)

(点击放大查看)

(点击放大查看)

开设7条活动起/终点及中途签注点临时接驳专线

东平路区间公交专线(佛山青年公园-世纪莲体育中心)

(点击放大查看)
半岛路接驳专线(半月岛-世纪莲体育中心)

(点击放大查看)
各大型居住区前往起点公交专线:
健力宝中学-西南街道办、雅居乐-西南街道办、新城小学A-西南街道办
第一签到点公交接驳专线:
第一签到点-西南街道办、第一签到点-三水广场

(点击放大查看)

高明、三水活动专线
上客位置有变!
终点开设高明、三水活动专线,专线服务时间为18:00-22:00
【注意】高明、三水活动专线上客点移至世纪莲体育中心西门,中欧中心不再上客!
活动专线售票时间预计自3月19日20:00开售,购买渠道→





【附近地铁站】
世纪莲站、东平站
【附近地铁线路末班车时间】

(点击放大查看)

【附近城际线路及站点】
广东城际(惠州北-肇庆):顺德北站
【附近城际末班车时间】
城际线路末班车时间以实际运营为准

(点击放大查看)
终点相见是圆满,中途相遇也是精彩
安全第一,量力而为,重在参与
编辑:黄柳冰
来源:佛山公交