春节将至,年味渐浓
您是不是也正在规划一场
说走就走的岭南新春之旅?
一次完美的旅行
不仅在于风景的旖旎、美食的丰盛
更在于旅程中每一个细节的妥帖与安心
今年春节,大良将“宠客”刻进细节里!
为迎接春节客流,大良在关键游览动线和枢纽地特别增设了多处免费行李寄存点,构成了一个多层次、广覆盖的免费寄存网络,让您彻底实现“轻松逛、放心玩”!
新春专属
免费行李寄存处暖心上线
文化场馆贴心存
顺德区博物馆、梁銶琚图书馆等文化场馆化身暖心驿站,提供免费行李寄存服务,您可以放下行囊,轻松感受文化的魅力。
顺德区博物馆:在博物馆二层中庭及西门前台分别设有自助行李寄存处,为观众提供免费行李寄存服务,寄存开放时间与其开放时间一致(周二至周日9:00-17:00)。同时设有游客咨询台,提供便民药箱、共享充电宝、免费WiFi、便民饮水、针线包等贴心服务,让您随时“电力满满”,温暖前行。
梁銶琚图书馆:馆内提供全自助、免费行李寄存服务,贴心地备有免费挂锁。寄存开放时间与其开放时间一致(周二至周六9:00-21:00;周日9:00-17:00;逢周一闭馆,节假日安排另行通知)

社区驿站放心存
各居村党群服务中心化身春节游客服务点,提供免费行李寄存、热水供应、旅游线路咨询等贴心帮助,从细节处服务好每一位市民游客。

商圈酒店助力存
为解决“行李难题”,大良多家核心商圈和酒店主动增设免费寄存点,构建了便捷的寄存网络,让市民游客轻松实现“寄存无忧虑,畅玩零负担”。
上下滑动查看详情
↓↓↓
顺德欢乐海岸PLUS:
园区内共设有6处免费寄存点,分别位于游客服务中心、花园酒店顺德旅游服务中心、蓝汐酒店前台、西公寓服务前台、亚朵酒店前台、桔子酒店前台,以及2处收费寄存点,位于购物中心寄存柜和水公园储物点,满足游客在不同区域的即时存取需求。

西公寓服务前台寄存点

购物中心寄存柜
大良悦然广场:
商场开放期间于9号门提供免费行李寄存服务(周日至周四 10:00-22:00周五至周六 10:00-22:30),并提供3小时免费停车服务。
同时,多家酒店则提供24小时免费行李寄存服务,您仅需登记基本信息,即可解放双手,轻松出游。
1.维也纳国际酒店(顺德欢乐海岸顺峰山公园店)
地址:顺德区大良街道锦荣路南国东汇B座
寄存方式:游客提供姓名、身份证号码、联系电话等基本信息可免费寄存,每日容量约为40-50个行李箱。

2.顺德大良智选假日酒店
地址:顺德区大良街道环市东路62号
寄存方式:游客提供姓名、身份证号码、联系电话等基本信息可免费寄存,每日容量约为40-50个行李箱。

3.桔子酒店(佛山顺峰清晖园华盖路店)
地址:顺德区大良街道南华社区鉴海北路40号
寄存方式:每天限定存放量20件,游客可通过联系前台寄存等酒店均提供24小时免费行李寄存服务。

常驻便利
触手可及的便民服务
目前,大良已经拥有一套成熟稳定的常驻便民服务网络,覆盖“逛、游、行”的全旅程,随时提供可靠的后勤支持与独特的文化体验。
综合便民站点
在各大核心商圈及景区均设有功能完善的“游客服务中心”,提供多种便民服务。例如大良悦然广场配备母婴室、家庭卫生间、免费Wi-Fi等设施,可提供热水、应急充电、雨伞租借等暖心服务;万象汇提供储物柜租赁、充电宝租赁、母婴服务等多项服务;顺峰山公园提供免费直饮水、轮椅/婴儿车租赁、自助存包柜等基础服务,并配备基础医疗应急支持;部分“游客服务中心”还可提供旅游讲解和出行线路指引,实现休憩与出行的无缝衔接。
2025年,华侨城欢乐海岸PLUS “一站式”游客服务中心正式对外开放。除提供基础咨询、行李免费寄存、母婴室、轮椅租借外,更重磅推出“空港快线”服务,可一站式直达广州白云机场,有地铁直通广佛各地,让您的返程衔接无比顺畅。同时,中心还提供门票预订等增值服务,真正实现“游前-游中-游后”全流程无忧。

智慧出行网络
出行本身就是体验的一部分,为有效解决各主要文旅景点之间交通衔接难题,大良携手其他镇街共同打造“跟着公交游顺德”文旅专线矩阵,构建出一张覆盖主要景点、兼具交通与文旅体验的公交文旅专线。这些线路的车厢经过主题化设计,融合美食、美景元素,使公交系统不仅是作为传统的交通工具,更成为流动的风景线和文化橱窗,让您的每一次乘车都成为沉浸式文化体验的延伸。其中,环大良城区文旅线(T05)串联华侨城欢乐海岸、万象汇、清晖园、凤城食都、宝林寺、大自然公园、顺峰山公园等旅游景点,每天运营,班次密度10分钟/趟,可一站式领略大良的山色、水韵、文脉、美食,是大良环城微旅行首选线路。

同时,节假日期间地铁将根据客流情况,动态调整并适当延长地铁及重点公交线路的运营时间,全力保障您“晚归”的交通便利,让精彩的夜游没有后顾之忧。
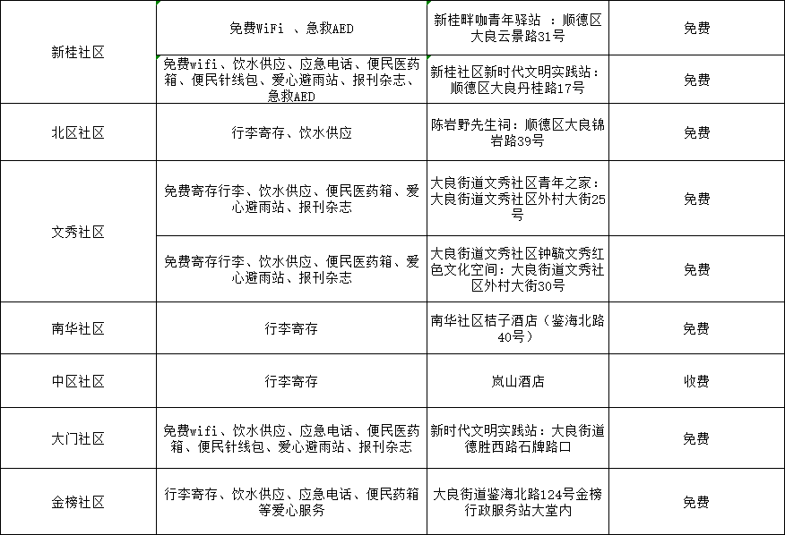
大良街道
旅游便民服务措施表

编辑:黄柳冰
来源:良宣