顺德“德甲”北滘赛区选拔赛
来啦!
这个周六,别再宅家啦!
北滘体育(儿童)公园即将变身
“大型亲子足球游乐场”
家电人偶萌力返场、四大趣味游戏
草根球员对决……
就等你带娃来玩!




这是顺德区首届以 “德甲” 命名的十一人制足球联赛,贯穿2025年12月至2026年5月,覆盖十个镇街,共举办48场精彩赛事!
赛事倡导 “去专业化、重全民性”,不设职业门槛,只要你是16-45岁的足球爱好者,就有机会代表自己的镇街出战!
接下来赛事还将走进德胜体育中心、美的体育公园等场馆,打造一场持续半年的“足球+文旅”全民盛事!
⏰时间:1月17日(周六)9:00-11:20
地点:北滘体育(儿童)公园足球场

本次北滘赛区选拔赛为球员选拔与分组对抗赛选拔,通过颠球行走考核、绕杆射门考核、实践考核三个环节进行球员初筛后,再通过分组对抗赛的赛中表现,汇总选出北滘队队员。

本周六的北滘选拔赛
不仅选拔球员
更是一场为亲子家庭
打造的趣味足球日
有何亮点?一起往下看↓



那些超萌的家电人偶
这周六也来“踢球”啦!
其实是来给你
加油、合影、发礼物哒~
记得带娃来打卡
拍张“人偶足球全家福”!








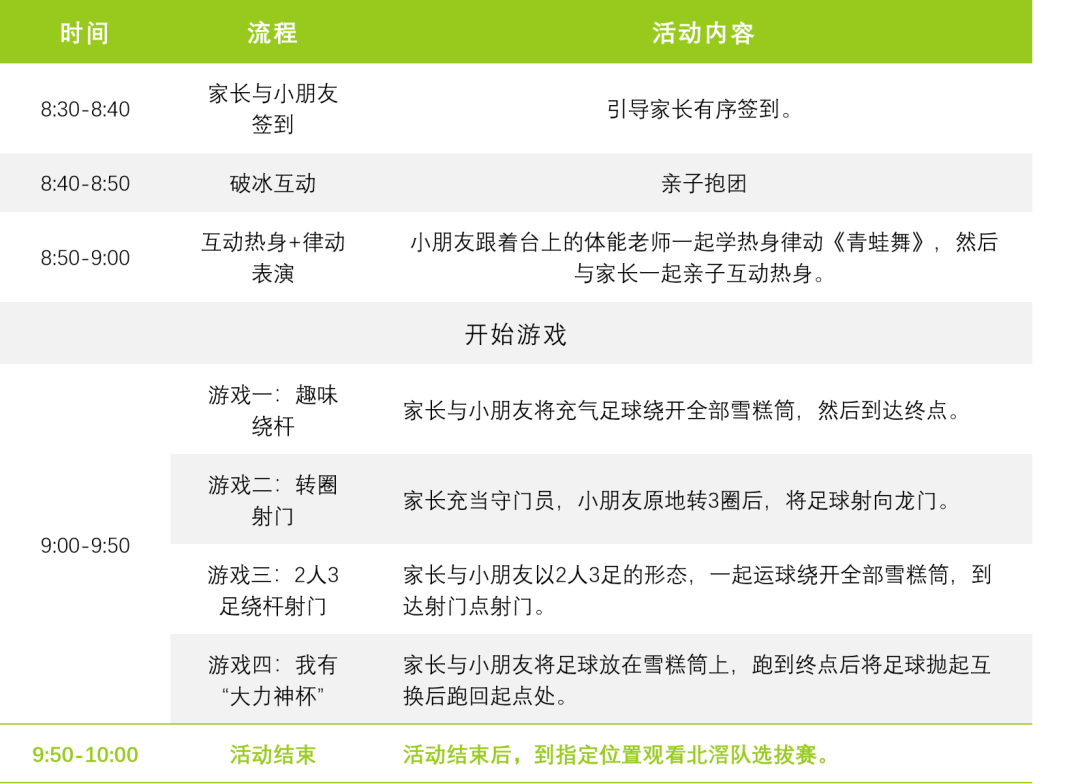
除了精彩的“德甲”选拔赛,现场还准备了“足球嘉年华”,让亲子家庭在欢笑中感受足球的魅力!
游戏一:趣味绕杆挑战
小朋友化身“绕杆小能手”,带着充气足球穿越障碍,冲向终点!考验的不仅是速度,还有灵活与默契。

游戏二:转圈射12码大挑战
转三圈,站稳脚,一脚射门!家长当起“临时守门员”,亲子互动笑料不断。

游戏三:2人3足绕杆射门
绑住脚,同步行,一起运球绕杆、合力射门!考验亲子默契的时刻到啦~

游戏四:我有“大力神杯”
足球顶在雪糕筒上,跑到终点再传回来,看谁稳如泰山、默契满分!


点击查看大图
“足球嘉年华”报名通道现场开放!(限50组亲子家庭参加,先报先得)无论你是想带孩子体验足球乐趣,还是自己也想上场踢两脚,都可以随时报名加入!无需提前准备,带上热情,就能参与!

这个周六
来北滘体育(儿童)公园
足球 + 游戏 + 人偶合影 + 户外放电
一次性全搞定
北滘首战报名火热,
现还有名额,先到先得!
北滘赛区选拔赛报名通道入口,请认准!
快来报名吧!

编辑:张敏
来源:北滘镇宣传文体旅游和教育办公室


