均安家长请注意
均安镇公办中小学校
2025学年第二学期转学工作
将于2026年1月4日开始报名
千万不要错过!

1.非均安公办学校学籍的均安户籍生。
2.非均安公办学校学籍且符合《佛山市顺德区人才子女入学服务实施方案》(顺教〔2025〕24号)规定的学生。

2026年1月4日至2026年1月9日(上午8:00-11:30时;下午2:00-5:30时),逾期不接受报名。

在报名时间内,均安户籍生相关资料递交至学生户籍所属学区的学校,人才子女相关资料递交至工作或居住地所属学区的学校,不得重复报名。
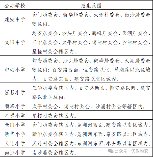
均安镇公办中小学校招生区域划分如下:

注:户籍生按户籍属地区分,人才子女按在均安居住地(以居住证为准)或工作地区分。

(一)均安镇户籍生:报名时提交申请材料原件和复印件,并按以下顺序整理:
1.均安镇户籍学生转学报名表(附件1);
2.学生及其父母的户口簿原件及复印件(含户口本首页、户主页和学生页);
3.学生的出生证原件及复印件;
4.学生的全国学籍卡(原就读学校出具,在全国学籍系统中打印,加盖原学校公章并填写原学校的标识码)。

附件1:均安镇户籍学生转学报名表
(二)人才子女:除了提交户籍生1、2、3、4点的资料外,还需提交以下申请材料:
1.人才在顺德居住证复印件;
2.人才资格证书及工作单位出具的在职证明;
3.均安镇人才子女入学服务申请表(附件2)。

附件2:均安镇人才子女入学服务申请表

均安镇宣传文体旅游和教育办公室(以下简称镇宣教办)汇总整理报名材料后致函相关部门对材料进行验证审核。确认无误后,镇宣教办根据学位情况、报名人数以及上级有关政策规定,在全镇公办学校范围内统筹安排学位。同一志愿,按照户籍生、人才子女的先后顺序统筹安排;户籍生依据学生户籍迁入均安镇时间的先后顺序统筹安排,人才子女按人才类别层次排位统筹安排。如全部志愿都没有被录取,在全镇公办学校范围内统筹安排。不服从安排的,不再另行安排。




附件3:均安镇2025学年第二学期公办中小学校学位供给情况

(一)小学、初中毕业年级第二学期原则上不办理转学。小学可填报四个志愿,初中可填报两个志愿。
(二)均安镇义务教育阶段公办学校在核准班额及招生计划内接收转学学生。
(三)申请人伪造或提供虚假证明材料的,将不予办理转学申请。涉嫌违法犯罪的,依法追究相关法律责任。
(四)有关转学审批程序通过后,镇宣教办会委托录取学校安排专人以电话方式通知家长到校办理插班生转学注册手续。
(五)错过本次报名时间,原则上要在2026年6月再申请2026学年第一学期的转学插班,届时请留意“山水均安”“优教均安”微信公众号的通知。
(六)凡报名即视为全部认可本通知,本通知未尽事宜由均安镇宣传文体旅游和教育办公室负责解释。
编辑:洁玲
来源:优教均安