为优化顺德区公交线网布局,提升线路运行效率及公交资源使用效率,满足市民出行需求,拟新增公交302A路线、优化调整公交302、907、918、K314、K330路线及撤销398A、398B路线。现向广大市民征集意见,具体线路调整概况如下:
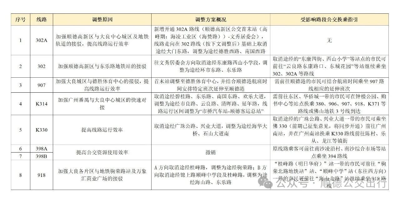
1、线路调整概况

2、线路调整明细表

3、相关线路走向调整图
公交302路线往文秀居委会方向走向调整图

公交302A路线走向图

公交907路线走向调整图

公交K314路线走向调整图

公交K330、佛330路线走向调整图

公交918路线走向调整图

市民对此次优化方案有任何意见和建议,2025年10月24日起至10月31日前均可以通过留言、电子邮件、书面信件、来电等形式向佛山市公共交通管理有限公司顺德分公司进行反馈,感谢您对佛山公交事业的支持!
反馈留言:请将您的意见跟建议直接反馈到本文案后面留言处。
电子邮箱:tcshunde@163.com;
书面信件地址:顺德区大良街道新滘社区成业路2号交通综合楼,TC公交收邮编:528300,信封封面请注明“公交线网优化方案反馈意见”。
编辑:刘玉
来源:顺德公交出行