城网君从顺德公交部门获悉,为优化全区公交线网布局,提升线路运行效率及公交资源使用效率,满足市民出行需求,拟优化调整公交304、316、352、355、918、934路线及撤销934区间线,目前正向广大市民征集意见。
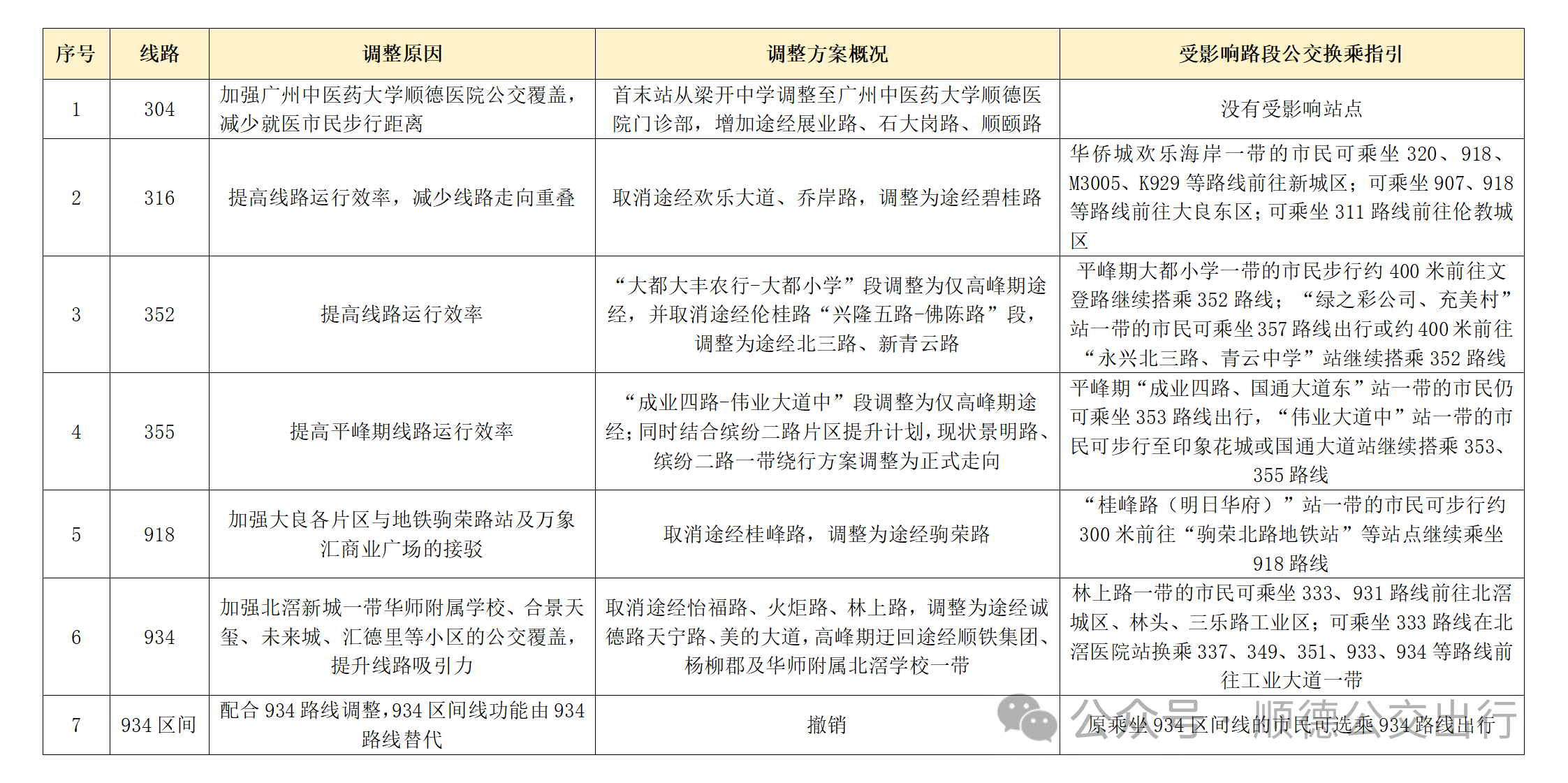
具体线路调整概况如下:
调整情况。

线路调整明细表。

公交304路线走向调整图。

公交316路线走向调整图。

公交352路线走向调整图。

公交355路线走向调整图。

公交934路线走向调整图。
市民对此次优化方案有任何意见和建议,2025年10月9日起至10月16日前均可以通过留言、电子邮件、书面信件、来电等形式向佛山市公共交通管理有限公司顺德分公司进行反馈。
反馈留言:请将您的意见跟建议直接反馈到本文案后面留言处。
电子邮箱:tcshunde@163.com;
书面信件地址:顺德区大良街道新滘社区成业路2号交通综合楼,TC公交收 邮编:528300,信封封面请注明“公交线网优化方案反馈意见”。
编辑:梁云
来源:顺德公交