日前,教育部官方网站发布《教育部办公厅关于2025—2028学年面向中小学生的全国性竞赛活动名单》。
最新的竞赛名单共47项,其中包括自然科学素养类22项、人文综合素养类12项、艺术体育类13项。
教育部要求,2025—2028学年面向中小学生开展的全国性竞赛活动举办时间原则上为2025年9月至2028年8月,在此期间每学年举办不得超过1次,累计不超过3次。
和此前教育部发布的《2022—2025学年面向中小学生的全国性竞赛活动名单》相比,
今年的新名单中包括五大学科竞赛在内的31项竞赛活动得以保留;
“全国中小学信息技术创新与实践大赛”等13项活动被取消;
同时新增了“全国青少年人工智能大赛”在内的16项科学素养、人文素养、艺术体育类竞赛活动。
取消活动的具体名单如下↓↓↓

新增活动的具体名单如下↓↓↓

一起来看最新版名单
↓↓↓
自然科学素养类


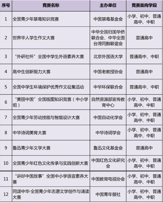
人文综合素养类

艺术体育类

最后提醒广大学生家长
参加面向中小学生的全国性竞赛活动
务必认准这份“白名单”
切勿参加违规竞赛
谨防上当受骗,遭受损失
素材来源:教育部 央视新闻 首都教育
编辑:洁玲