呵护新生!《顺德区月子中心卫生保健指南(试行)》正式发布

为进一步提升顺德区月子中心的卫生保健服务水平,保障母婴健康,佛山市顺德区妇幼保健协会组织广东医科大学顺德妇女儿童医院产后母婴医学保健中心(顺芙佑月子中心)、佛山市雪梅月子健康管理有限公司(雪梅月子中心)、广东同之江健康管理服务有限公司(同之江月子会所)、品爱(广东)母婴护理服务有限公司(品爱妈咪月子会所)等多家机构,并广泛征求辖区月子中心意见,共同编制了《顺德区月子中心卫生保健指南(试行)》(以下简称《指南》),即日起正式试行。


《指南》出台背景

随着社会对产后康复和新生儿护理需求的不断提升,月子中心已成为越来越多家庭的选择。为规范行业服务行为,提升服务质量,保障母婴安全,顺德区妇幼保健协会牵头多家专业机构,结合本地实际,制定了本《指南》,旨在为月子中心提供科学、系统、可操作的卫生保健工作规范。


《指南》主要内容

《指南》涵盖十大方面内容,包括:

1. 卫生保健工作职责 

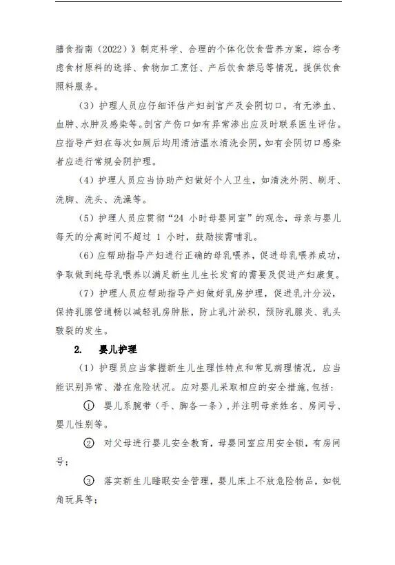
2. 日常护理(产妇与婴儿)  

3. 膳食管理 

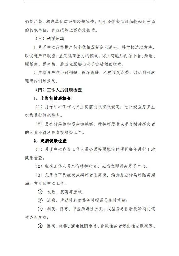
4. 科学运动指导

5. 工作人员健康检查 

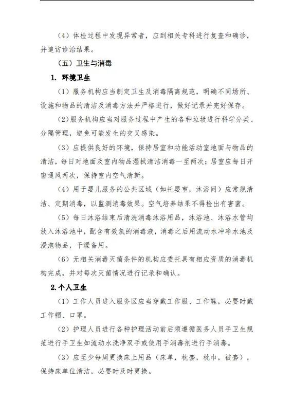
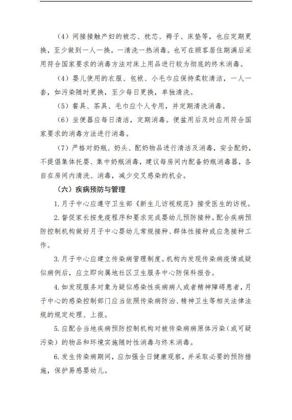
6. 卫生与消毒  

7. 疾病预防与管理 

8. 伤害预防

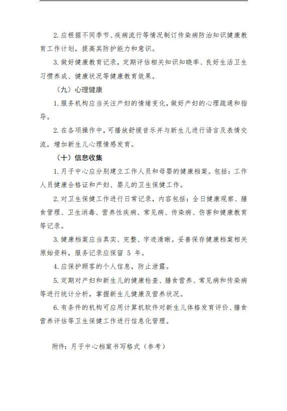
9. 健康教育 

10. 心理健康与信息管理息管理


同时,《指南》还提供了详细的档案书写格式和各类记录表示范,包括产妇与婴儿的入住评估、日常护理、膳食记录、喂养记录等,便于机构规范操作、有据可查。


《指南》亮点突出

· 专业性强:由医疗、保健、护理、营养等多领域专家共同参与制定。  

· 操作性强:提供具体、细化的操作流程和记录表格,便于落地执行。  

· 全面覆盖:从生理到心理,从日常护理到应急处理,涵盖母婴保健全过程。  

· 注重预防:强调传染病防控、伤害预防和健康教育,防患于未然。


意义与展望

 《顺德区月子中心卫生保健指南(试行)》的发布,标志着顺德区月子行业向标准化、专业化、规范化迈出重要一步。未来,各月子中心将依据本《指南》进一步优化服务流程,提升服务质量,为妈妈和宝宝提供更加安全、温馨、科学的照护环境。


让我们共同期待,顺德区的月子服务在《指南》的指引下,迈向更高水平!


向左滑动查看更多


咨询建议请联系:顺德区妇幼保健协会秘书处,0757-22333822


发布单位:佛山市顺德区妇幼保健协会  

参与编制单位:

广东医科大学顺德妇女儿童医院产后母婴医学保健中心  

佛山市雪梅月子健康管理有限公司  

广东同之江健康管理服务有限公司  

品爱(广东)母婴护理服务有限公司  


发布日期:2025年9月17日


编辑:张敏

来源:顺德区妇幼保健协会

扫码下载

知识产权及侵权行为声明:

未经顺德+APP应用平台书面许可,任何人不得复制或在非顺德+APP应用平台所属服务器上做镜像,或以其他任何方式使用顺德+APP应用平台相关内容。违反上述声明者,顺德+APP应用平台将依法追究其相关法律责任。

若发现顺德+APP应用平台有内容侵权行为,请联系平台进行删除处理。

关联报道