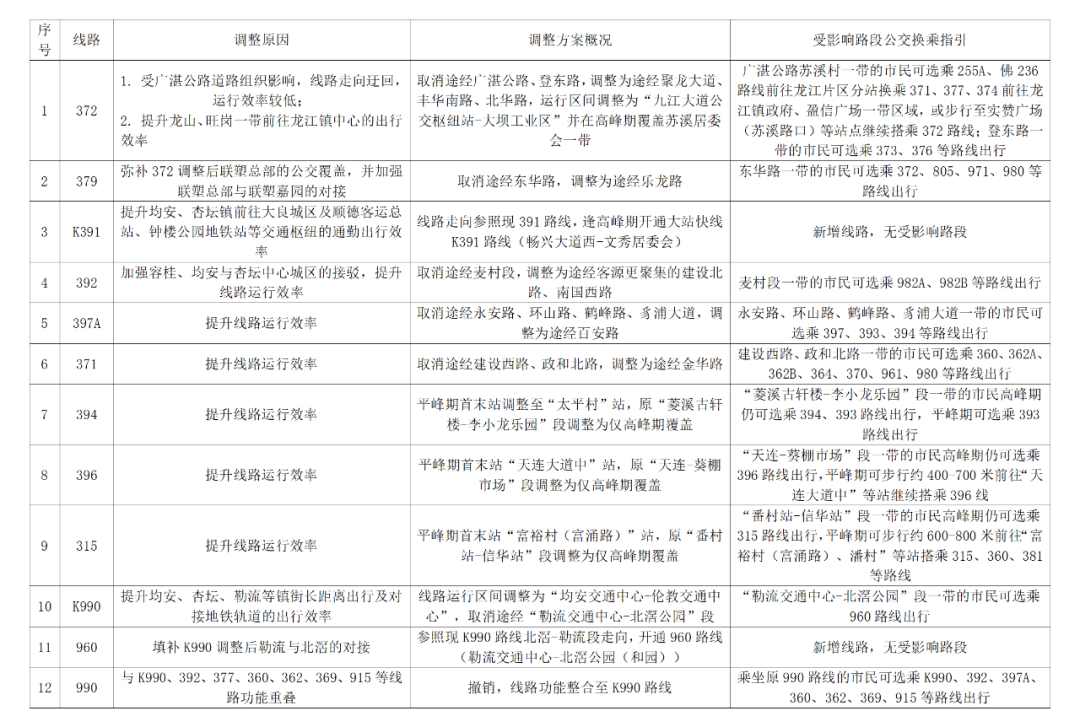
顺德拟新增2条公交路线:
公交960、K391路线
同时优化调整多条公交路线:
公交372、379、K990、
397A、392、371、
394、396、315路线
990路线将被撤销
现征集市民意见
一起来看看

(点击图片查看大图)

(点击图片查看大图)
公交372路线走向调整图(点击放大查看)

公交379路线走向调整图(点击放大查看)

公交392路线走向调整图(点击放大查看)

公交397A路线走向图(点击放大查看)

公交371路线勒流段走向调整图(点击放大查看)

公交394路线走向调整图(点击放大查看)

公交396路线走向图(点击放大查看)


公交990、K990、960路线走向调整图(点击放大查看)

你怎么看?
编辑:贞华
来源:顺德公交出行