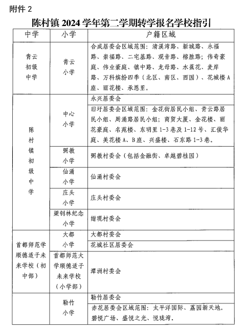
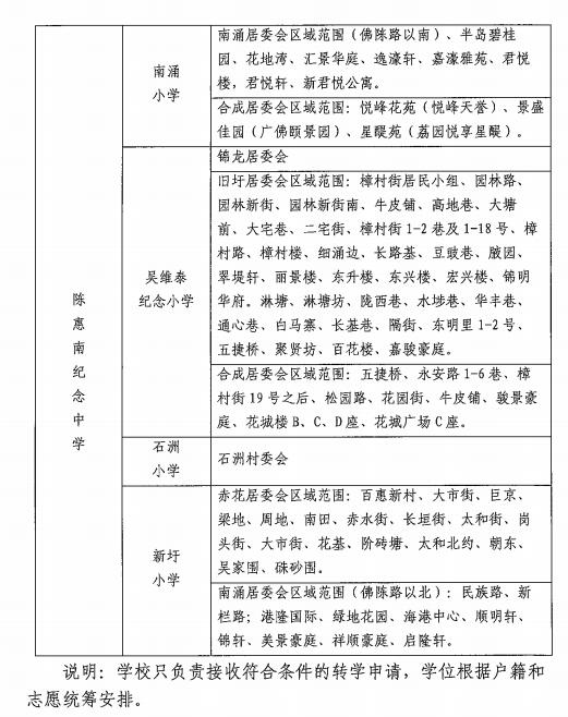
各位家长请注意!陈村镇公办中小学2024学年第二学期转学工作即将结束。城网君注意到,除了梁钊林纪念小学、陈惠南纪念中学,其他14所中小学各有不同程度的少量学位。
陈村镇内公办学校学位供给情况
有需要的学生家长需在12月30日8:30至11:30,14:00至17:00前,到学生户籍相对应的学校提交报名材料。办理对象包括非陈村镇公办学校学籍的陈村镇户籍生、符合顺德区人才子女入学规定的学生。到校前,请家长先与学校联系并预约,并配合学校做好材料审核,完成报名手续。


据了解,公办中小学转学原则上首先安排入读户籍对应的小学或学区对应的中学,学校学位不足时按志愿统筹安排。按志愿统筹时,遵循以下原则:同一志愿,按照户籍生、顺德区人才子女的先后顺序统筹;同一条件下,报名人数超过剩余学位数时,优先安排“长幼随学”。户籍生则依据学生户籍迁入陈村镇的时间先后顺序安排,人才子女先按人才类别层次排位,同一类别的人才再按在顺德区依法缴纳社保的年限(总月数)排位,额满为止。家长应根据学位情况和自身实际填报三个不同的志愿,确保更好实现志愿下统筹安排。当家长填报的所有志愿学校均不能安排时,将在全镇公办中小学校中统筹安排。不服从安排者,不再另行安排。
材料要求
(一)非陈村镇公办学校学籍的陈村镇户籍生,报名时提交申请材料原件和复印件,并按以下顺序整理:
1.转学申请表原件:由顺德区内其他镇街转学入陈村的填写附件4;由顺德区外转学入陈村的填写附件5。
2.学生身份证复印件(正、反面复印在同一页)、户口簿复印件(首页及儿童、父母所在页)。
3.学生的出生证复印件。
4.学生的学籍信息表原件(由原就读学校出具,在全国学籍系统中打印,加盖原学校公章并填写原学校的标识码)。
(二)符合报名条件的顺德区人才子女,于报名时间到陈村镇人民政府二楼陈村镇教育教学研究中心,报名时提交申请材料原件和复印件,并按以下顺序整理:
1.转学申请表原件:由顺德区内其他镇街转学入陈村的填写附件4;由顺德区外转学入陈村的填写附件5。
2.学生的学籍信息表原件(由原就读学校出具,在全国学籍系统中打印,加盖原学校公章并填写原学校的标识码)。
3.《顺德区人才子女入学服务申请表》(附件6)。
4.申请人及其子女身份证(正、反面复印在同一页)、户口簿复印件(首页及儿童、父母所在页)。
5.申请人与子女关系证明(出生证)复印件。
6.非顺德户籍申请人在顺德居住证复印件。
7.申请人人才资格证书、人才卡或公示文件。
8.申请人的社保缴纳证明。
9.申请人工作单位出具的在职证明。
10.申请人的相关区人才领导办文件复印件(首页+申请人姓名页)。
(三)申请“长幼随学”插班,需提供兄弟姐妹的出生证、户口本、父母结婚证等亲属关系证明,兄弟姐妹就读陈村学校的学籍信息表。
补充说明
1.小学六年级、初中三年级第二学期不予转学。
2.已有陈村镇公办学校学籍的学生原则上不予转学。
3.学生申请材料将由相关部门审核,如申请人伪造或提供虚假证明材料的,将不予办理转学申请。涉嫌违法犯罪的,依法追究相关法律责任。
4.如已有兄弟姐妹在镇内公办学校就读,家长需要方便一起接送的,应在申请表“申请理由”一栏备注说明。无备注说明,视为不申请“长幼随学”。
5.所有审批程序通过后,2025年1月16日前由录取学校通知家长,录取后再办理转学手续。
6.凡报名即视为全部认可本通知,未尽事宜由陈村镇宣传文体旅游和教育办公室负责解释。

识别二维码查看通知原文
编辑:梁云
来源:陈村宣教办