为优化我区公交线网布局,提升线路运行效率及公交资源使用效率,满足市民出行需求,拟优化调整公交313、364支线、345、345区间、347、981、915路线及撤销303路线。现向广大市民征集意见,具体线路调整概况如下:
1 线路调整概况

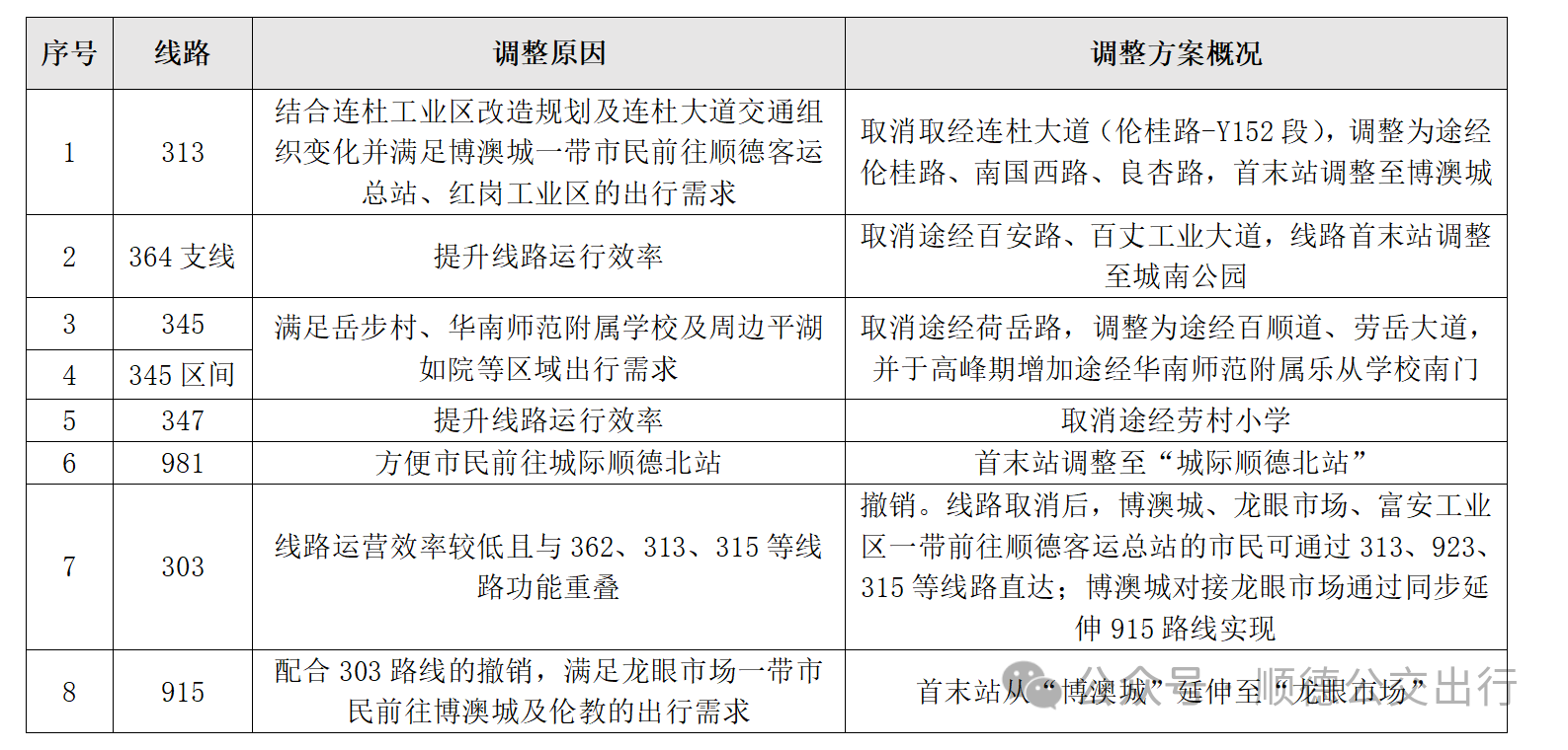
2 线路调整明细表





3 相关线路走向调整图
公交313路线走向调整图

公交364支线走向调整图

公交345(含区间)路线走向调整图

公交347路线走向图

公交981路线东平段走向调整图

公交915路线走向调整图

公交303、313、362B等路线走向图

市民对此次优化方案有任何意见和建议,2024年9月20日起至9月27日前均可以通过留言、电子邮件、书面信件、来电等形式向佛山市公共交通管理有限公司顺德分公司进行反馈。
反馈电话:0757-83833333
电子邮箱:tcshunde@163.com;
书面信件地址:顺德区大良街道新滘社区成业路2号交通综合楼,TC公交收。邮编:528300,信封封面请注明“公交线网优化方案反馈意见”。
编辑:刘玉
来源:顺德公交出行