五一假期余额已不足
你踏上返程路了吗?
广东交警预测
五一假期返程高峰将出现在
5月5日12时至20时
收好这份攻略
助你避开易堵路段
还有这些路段临时封闭
……
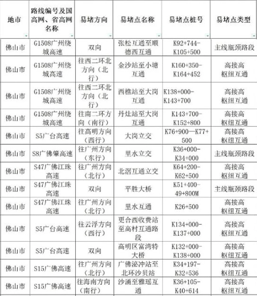
佛山市高速公路
拥堵点汇总

清远、韶关、湖南、江西等北部方向来车,可通过佛清从高速、珠三角环线、许广高速、佛山一环等高速公路前往肇庆、佛山。避开机场高速、环城高速等拥堵路段。

来源:广东交警
编辑:江晓晴
五一假期余额已不足
你踏上返程路了吗?
广东交警预测
五一假期返程高峰将出现在
5月5日12时至20时
收好这份攻略
助你避开易堵路段
还有这些路段临时封闭
……
佛山市高速公路
拥堵点汇总

清远、韶关、湖南、江西等北部方向来车,可通过佛清从高速、珠三角环线、许广高速、佛山一环等高速公路前往肇庆、佛山。避开机场高速、环城高速等拥堵路段。

来源:广东交警
编辑:江晓晴
未经顺德+APP应用平台书面许可,任何人不得复制或在非顺德+APP应用平台所属服务器上做镜像,或以其他任何方式使用顺德+APP应用平台相关内容。违反上述声明者,顺德+APP应用平台将依法追究其相关法律责任。
若发现顺德+APP应用平台有内容侵权行为,请联系平台进行删除处理。
{{item.title}}
{{item.title}}
{{item.description}}